Zero-party data is the secret ingredient you need to build your data strategy
November 3, 2021

With all the privacy-related changes that were brought onto the data landscape in recent years, it’s getting a little tricky for marketers to count on third-party cookies towards their growth efforts. The challenges brought on by GDPR in 2018, iOS 14.5, Facebook’s deprecation of the AMM program, Google’s declaration of a cookie-less era in 2023, etc… they all reduce the information we know of our users drastically. In other words, third-party cookies are going away, and brands need to find another way to track and personalize experiences.
So how should you go about doing that? This is one of those cases where you might want to take a few steps back to reflect, before moving forward.
Generally speaking, marketers who want to understand and create good customer experiences, need to adjust and collect other types of data to better understand their best customers, and how to approach them more accurately. Brands need to deliver more tailored ads and products to develop that level of trust in relationships with their customers. This is where zero-party data comes in.
What is zero-party data? Thought you would never ask! 🙂
According to research by Forrester, zero-party data is “Data that a customer intentionally and proactively shares with a brand, which can include preference center data, purchase intentions, personal context, and how the individual wants the brand to recognize her.”
Okay, I know that sounds fine, but before we jump into how and why to collect zero-party data, let’s first understand what the other types of data are, and how you can uniquely benefit from each of them.
First-party data: Internal data that your brand totally owns
First-party data refers to the information that your brand is able to collect (and provide) from your own sources. This refers to the info about your customers that’s extracted from both online and offline sources, such as your website, app, CRM, social media, or surveys.
Us being the data geeks that we are, we love first-party data because it includes information such as demography, visited websites/interactions, data on purchase history, interests and the time spent on different website
pages.
Your brand owns all this rich data, which is all GDPR compliant (super important.) With this data, you can deliver your users’ personalized experiences and display relevant ads to them. Here’s the thing though—it’s not hard to collect first-party data, because all customer-related systems collect some form of it. The challenge is that they all gather, store, and manage it differently, and this collectively leads to inaccuracies and inconsistencies across systems.
So that brings about the question… What should you do to ensure that your customer data is consistent across all your systems? In this case, it would be recommended for your team to leverage a central platform, such as a customer data platform. This will help your team consolidate and standardize all the details, and make it available to all systems in a neat format that other departments can also access if needed.
Second-party data: Data from your affiliates
Second-party data is typically referred to as first-party data that actually belongs to someone else. This can be extracted from other brands' websites, apps, or offline sources, such as surveys.
So let’s say your brand recently inked some kind of a partnership, and that partner has some of their own data that they would gladly share with you because you’re family now—that newly acquired data will be your second-party data. It’s one heck of a freebie that you can use for audience targeting purposes, or even to beef up your own database.
Of course, in the example I just provided, there are other factors that would come into play, cause not all data is good data, or even necessarily relevant to you and your interests. So this is all assuming you have a good understanding of the quality and accuracy of the second-party data before using it for your own purposes. You can typically figure that the data would be more relevant if the context is some form of a mutually beneficial relationship.
Second-party data will give you access to insights about consumers potentially interested in the products of the other company. There’s a good chance that their data can mesh well with yours, because since you’re dealing with two separate groups of first-party data, similar information (such as demography and purchase history) could fill all the fields in your records.
Third-party data: Data from (entirely) outside sources
So we established that first-party data is your own stuff, second-party data is like your extended family’s stuff, so what’s third-party data?
Third-party data is the stuff you get from a total outside source, such as that acquired from a data aggregator. Curious about where the data aggregators are getting this intel from? It can be a little complicated, considering they do not collect data directly from consumers. Instead, they obtain it from other companies, and compile it into a single dataset. As I’m sure you can imagine, the data can come from a while mixed bag of different data sources of all sizes, and there’s hardly a clear definition of the audience that data comes from.
Some of the more popular third-party data marketplaces, include the likes of Acxiom, Nielsen, Google, and OnAudience. In most cases though, third-party data is purchased through a demand-side platform, or a data management platform for advertising.
I get that I’m probably not making third-party data sound as interesting as the first and second, but believe me—it can prove to be pretty useful for you. For example, it can help you reach a broad audience for your advertising programs, and can also help improve targeting. Of course, everything I’m saying here goes on a case-by-case basis, but third-party data can help you precisely target audience groups to show them ads, based on the attributes of the target group. No use in wasting ad money by showing ads to irrelevant groups!
Third party allows marketers to know which websites on the Web customers visit, what products of which brands they saw, so marketers know what their customers are going to purchase.
Third party data is also really handy when it comes to enriching systems, such as CRMs, which by extension is helpful in creating personalized ads that help improve the effects of digital marketing activities.
Bear in mind that since third-party data is bought and sold programmatically the datasets are usually pretty large. Depending on the source, there may also be concerns over the reliability or accuracy of the data. You ultimately can’t be completely sure that the data was collected in compliance to privacy regulations, which places great importance on only working with reliable sources.
Zero-party data: Volunteered data that serves as a crystal ball
Now let’s dive into zero-party data!
Zero-party data is data that is intentionally and proactively shared directly by the consumer, which you can use to determine what your customers intend to do or buy in the future.
It goes without saying that your customers would need to trust and engage with your brand enough to be willing to share this goldmine of data. But if you’re able to get it though—it sure eliminates all the guesswork on your part! Why? Because instead of making inferences and assumptions, all you have to do is ask them! If they genuinely like and value your brand, your consumers will willingly and intentionally share their intentions. You can then use those insights to power personalized marketing across all stages of the customer lifecycle.
There is so much that you can do with zero-party data! By collecting this data you will receive details about your audience that will help you better understand them and their needs at a personal level. By extension, you can use this knowledge (meaning data) towards personalized campaigns that are based on their preferences. This includes upselling—because offering the right product(s) to your customers at scale will collectively create a significant impact on the bottom line.
But wait—there’s more. Zero-party data will help your brand get a better grasp of the LTV of your different customers, thereby helping you make strides in acquiring additional customers that demonstrate similar LTV, especially when using a LTV predictive model. Such a model can help you acquire and target loyal subscribers who are more likely to engage with your brand, so you can increase sales while lowering churn rates. You can then leverage the results of the predictive model and the capability to send conversion signals through ad network APIs to optimize your user acquisition campaigns.

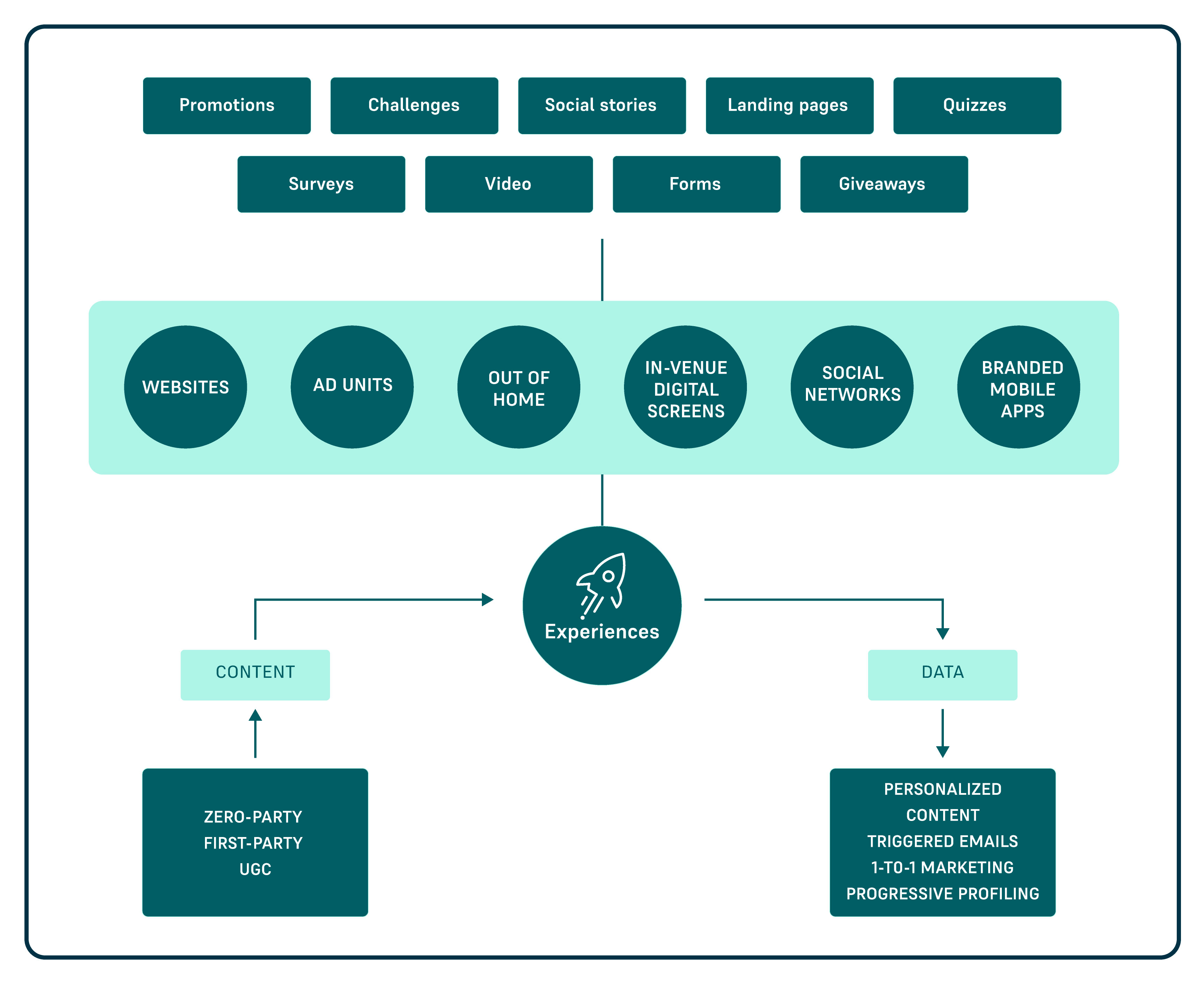
How you can collect zero-party data
Before you go about trying to collect zero party data, your consumers would need to be entertained, engaged, and be able to receive something in return for their effort, time, attention and preference data. Your brand can deliver this through interactive experiences that serve a dual purpose. For example, you can conduct research and accrue opt-ins, all while delivering an enjoyable experience with a tangible value exchange for the consumer.
Many teams are building out experiences to ask customers about volunteer zero-party data that they can’t infer, buy, or collect elsewhere. For example, Yelp’s in-app preference center asks for granular details about the dining habits of their community:

Then there are other brands that are turning to what zero-party data micro experiences. That refers to small and mobile-friendly experiences that appear on the brand’s website, and ask for three to four pieces of information about the user, as seen here with Tide:

From questionnaires, to polls, to quizzes, social stories, and more— by leveraging these interactive experiences that incorporate incentive mechanics, your team can quickly and easily collect zero-party data at speed and scale.
When requested sparingly and applied strategically, zero-party data can vastly improve how you communicate with customers. Then again, you have to ask the right questions. The best questions would focus on the use of your product, and make it crystal clear that you are wanting to provide your customers with the greatest (ideally personalized) experience they can dream of.
Of course, you would also need to think about the needs of your brand in asking these questions. The data that will stem from these questions will play a big part in building predictive models that can help your DTC brands understand your user's LTV, and therefore aim to extract the most value out of them.
I had a chat with Voyantis’ data team, and they served up the following style of questions to ask, to obtain that sweet zero-party data, which can be used to beef up their profiles on your systems, significantly impact the predictive models being used, and to enhance the customer journey:
- How did you hear about us?
- What is your favorite brand for XYZ? (This will give your brand a better understanding of the products customers are interested in using today, and can also provide greater insight into the price they are willing to pay, the quality they expect, and more.)
- Which product from the following list do you prefer? (This can be a list of some of the products you currently offer, and will best indicate whether the customer is a heavy buyer, or more at a basic level.
- What is your favorite store for XYZ?
- How much are you willing to spend on XYZ?
- How many times a week do you use <product name>?
- Additional questions that dive into the unique personal preferences of each individual customer, which will help your brand help better fit the product/service to their needs.
One of our previous posts dives deeper into the types of questions you can ask, to obtain zero-party data.
Building your data strategy
So here’s some good news! If you already have a data strategy for your first-party data, you’re halfway there to a data strategy for all your data.
The first step is to understand your requirements for customer experiences across the entire organization. Once you know what you want to do, you can figure out what types of data you need to implement those experiences.
The next step is to find a way to bring all your data together—first-, second-, third-, and zero-party data—so it can be validated, cleansed, standardized, and compiled for ease in availability.
Be sure to consistently test and measure the impact of your data. As with any other campaign, this will not be a “set-it-and-forget it” situation. You will always need to think of new ways to collect and update data, stop collecting specific data, start collecting others, integrate new source systems, and more. You’ll get better results for stronger campaigns each time.
Also—understand that zero-party data isn’t a zero-sum game. Companies and customers both benefit, and it is a win-win situation for one and all!
Made it to the end of this post? You. Are. AWESOME.
Let me offer you a little bonus: The 6 Commandments of Zero-Party Data.
Click here to access 🙌🏻





.jpg)
.jpg)
.jpg)